央视网首页
新闻
视频
经济
体育
军事
更多
科技
法治
农业
评论
人物
图片
文娱
书画
公益
熊猫频道
直播中国
节目官网
直播
栏目
频道大全
欢迎您,
央视网友
退出
帮助
应用
央视影音
央视新闻
央视财经
熊猫频道
登录
×
登录
下次自动登录
忘记密码
立即注册
使用合作网站账号登录
央视网
>
广告频道
>
首页
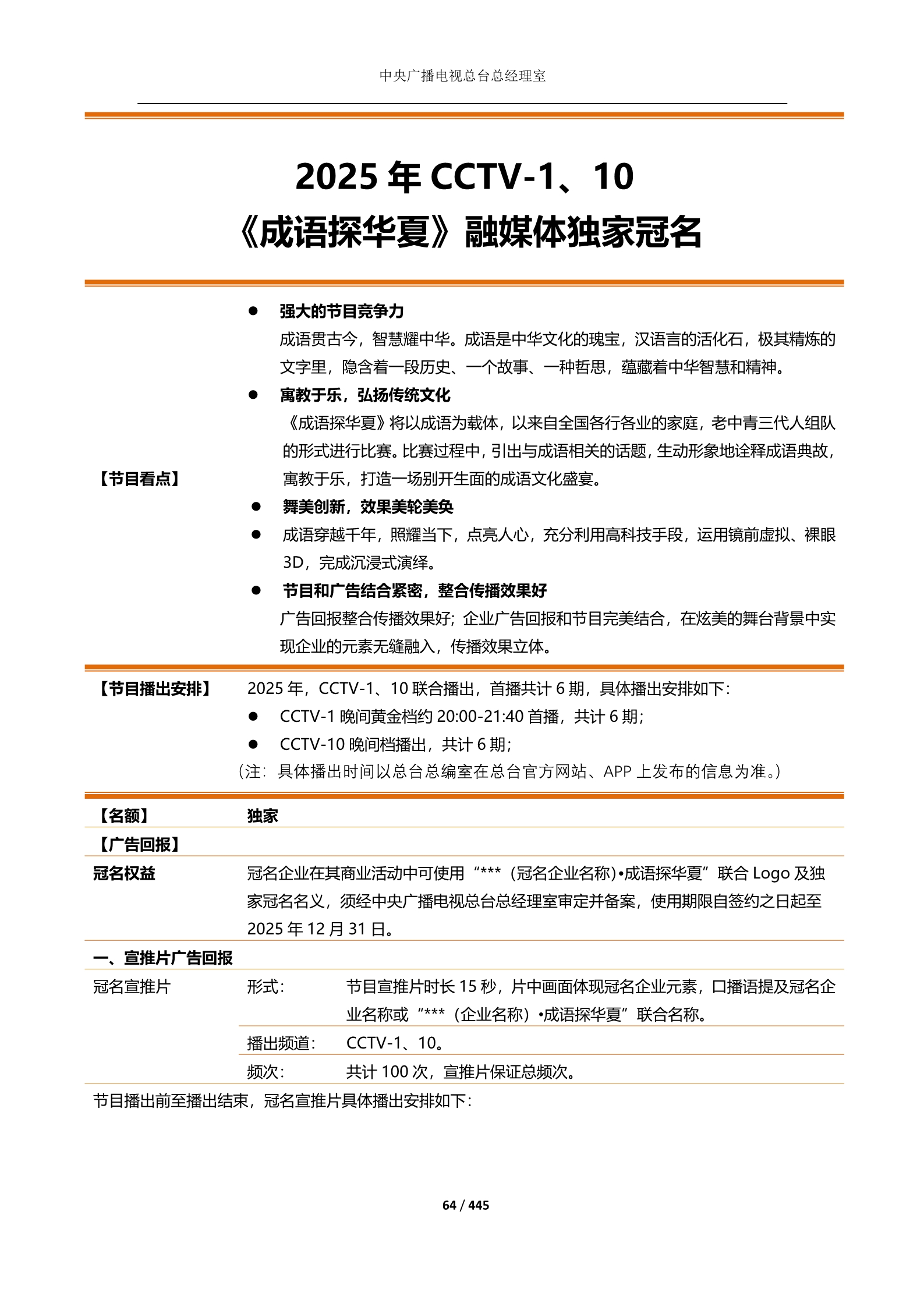
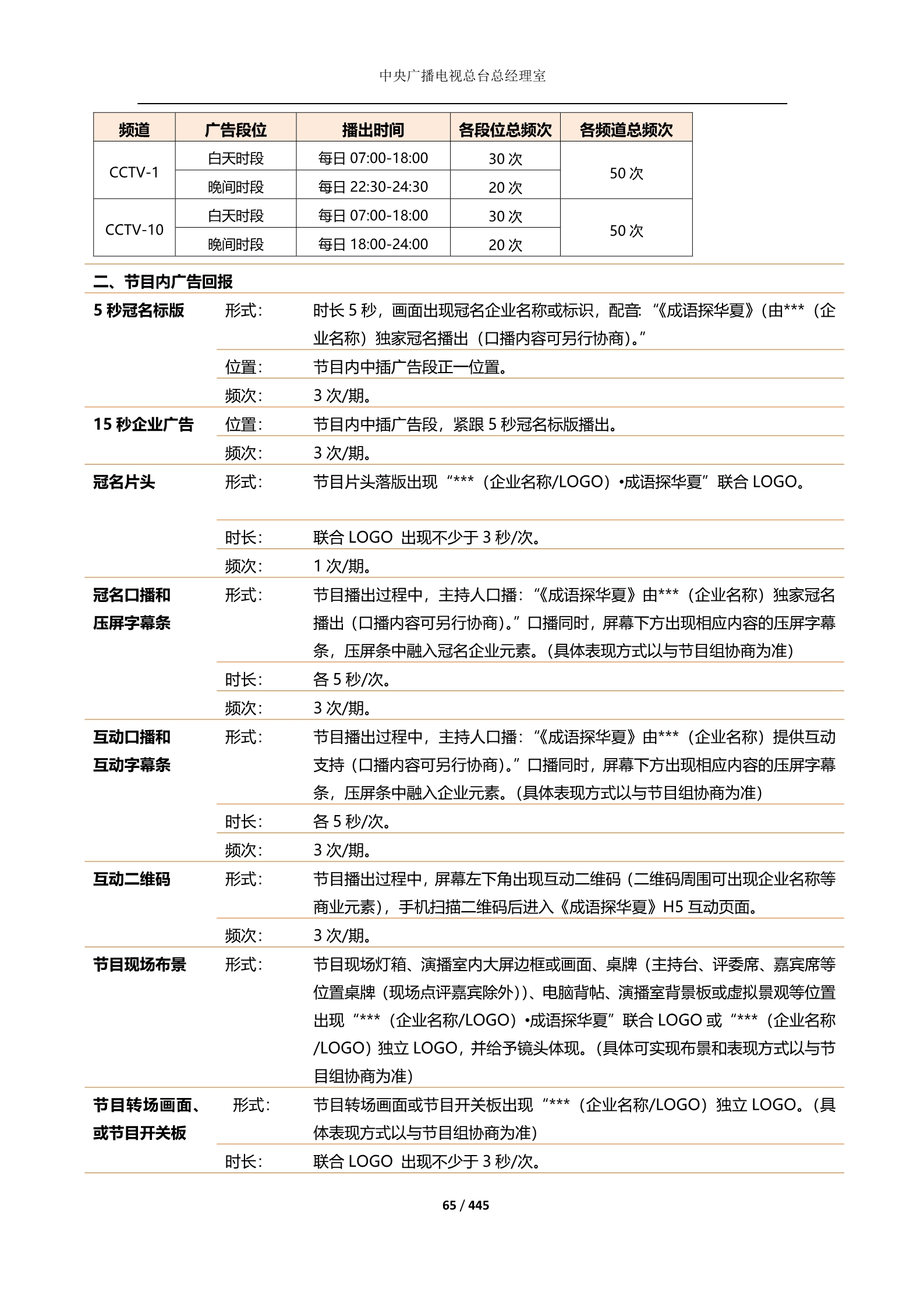
2025年CCTV-1、10《成语探华夏》融媒体独家冠名
发布时间: 2024年11月11日 14:58 | 来源: 中央广播电视总台总经理室 |
手机看新闻
原标题:
编辑:韩春惠
责任编辑:
【
打印
】【
我要纠错
】【
复制链接
】
channelId 1 1 1
1 1 1